专注MCU智能产品开发及设计方案

24小时热线

18267879466

联系邮件

3535157142@qq.com

产品详情

  • 产品名称NY8A054D单片机
  • 当前分类九齐消费类单片机(MCU)
  • 联系电话18267879466
  • 产品简介·NY8A054D是以EPROM作为存储器的8位单片机,专为多组PWM的应用而设计。例如灯控,遥控车应用。采用CMOS制程并同时提供客户低成本、高性能、及高性价比等。NY8A054D核心建立在RISC···

· 

产品概述PRODUCT OVERVIEW

产品概述.jpg 

NY8A054D是以EPROM作为存储器的8位单片机,专为多组PWM的应用而设计。例如灯控,遥控车应用。采用CMOS制程并同时提供客户低成本、高性能、及高性价比等。NY8A054D核心建立在RISC精简指令集架构可以很容易地做编程和控制,共有55条指令。除了少数指令需要两个指令时钟,大多数指令都是一个指令时钟能完成,可以让用户轻松地以程序控制完成不同的应用。因此非常适合各种中低记忆容量但又复杂的应用。

I/O的资源方面,NY8A054D14根弹性的双向I/O脚,每个I/O脚都有单独的寄存器控制为输入或输出脚。而且每一个I/O脚位都能通过控制相关的寄存器达成如上拉或下拉电阻或开漏(Open-Drain)输出。此外针对红外线摇控的产品方面,NY8A054D内置了可选择频率的红外载波发射口。

NY8A054D有三组定时器,可用系统时钟当作一般的计时应用或者从外部讯号触发来计数。另外NY8A054D提供510位的PWM输出,1组蜂鸣器输出,可用来驱动马达、LED、或蜂鸣器等等。

NY8A054D采用双时钟机制,高速振荡时钟或者低速振荡时钟都由内部RC振荡或外部晶振输入。在双时钟机制下,NY8A054D可选择多种工作模式如正常模式(Normal)、慢速模式(Slow mode)、待机模式(Standby mode)与睡眠模式(Halt mode),可节省电力消耗,延长电池寿命。并且单片机在使用内部RC高速振荡时,低速振荡可以同时使用外部精准的晶振计时。可以维持高速处理同时又能精准计算真实时间。

在省电的模式下,如待机模式(Standby mode)与睡眠模式(Halt mode)中,有多个中断源可以触发来唤醒NY8A054D进入正常操作模式(Normal mode)或慢速模式(Slow mode)来处理突发事件。

功能特点FUNCTIONAL CHARACTERISTICS

· 寬廣的工作電壓:(指令週期為4CPU clock,亦即4T模式)
Ø2.0V ~ 5.5V @系統頻率≦8MHz
Ø2.2V ~ 5.5V @系統頻率>8MHz

· 宽广的工作温度:-40°C ~ 85°C2Kx14位的程序存储器空间。128字节的通用数据存储器空间。

· 14根可分别单独控制输入输出方向的I/O脚(GPIO)、PA[7:0]PB[5:0]

· PA[5,3:0]PB[3:0]可选择输入时使用内部下拉电阻。 PA[7:6,4:0]PB[5:0]可选择输入时使用内部上拉电阻。

· PB[5:0]可选择内部上拉电阻或开漏输出(Open-Drain)。
 PA[5]可选择当作输入或开漏输出(Open-Drain)。

· 8级深度硬件堆栈(Stack)。
访问数据有直接或间接寻址模式。

· 一组8位上数定时器(Timer0)包含可编程的预分频器。二组10位下数定时器(Timer1,3)可选自动重载或连续下数计时。

·  五个10位的脉冲宽度调变输出(PWM12345),PWM1/2共享Timer1PWM3/4/5共享Timer3。一个蜂鸣器输出(BZ1)。

 

· 38/57KHz红外线载波(IR)频率可供选择,同时载波之极性也可以通过寄存器选择。内置准确的低电压侦测(LVD)。内置准确的电压比较器(Voltage Comparator)。

· 内置上电复位电路(POR)。 内置低压复位功能(LVR)。
内置看门狗计时(WDT),可由配置字节(Configuration Word)控制开关。

· 内置电阻/频率转换器(RFC)功能。
 双时钟机制,系统时钟可以随时切换高速振荡或者低速振荡。

· 高速振荡时钟: E_HXT(超过6MHz外部高速晶振)
E_XT455K~6MHz外部晶振)
I_HRC1~20MHz內部高速RC振荡)

· 低速振荡时钟: E_LXT32KHz外部低速晶振)
I_LRC(內部32KHz低速RC振荡)

· 四种工作模式可随系统需求调整电流消耗:正常模式(Normal mode)、慢速模式(Slow mode)、待机模式(Standby mode)与睡眠模式(Halt mode)。

· NY8A054D九种硬件中断;NY8A054D在待机模式(Standby mode)下的九种唤醒中断;

· NY8A054D在睡眠模式(Halt mode)下的四种唤醒中断:
 WDT中断。PA/PB输入状态改变中断。 两组外部中断。

 

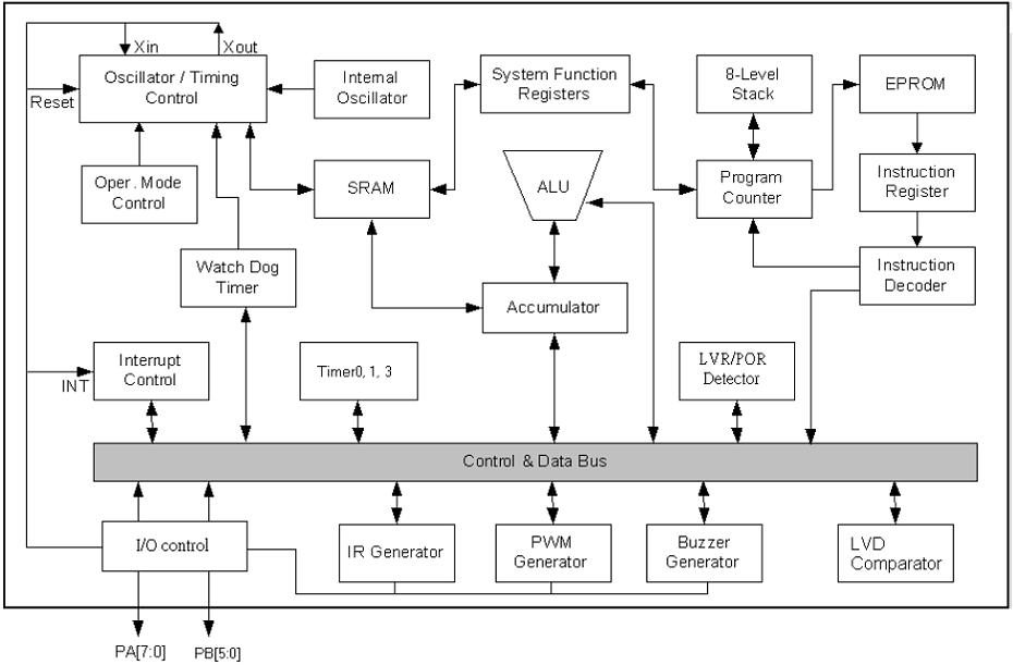
功能框图FUNCTIONAL BLOCK DIAGRAM

功能框图.jpg 

引脚排列图PIN LAYOUT

NY8A054D引脚图

NY8A054D引脚图.jpg 

NY8A054D引脚图2.jpg 

引脚说明PIN DESCRIPTION

NY8A053D引脚说明

NY8A053D引脚说明.jpg 

封装尺寸PACKAGE SIZ

8引脚SOP(150毫寸)

8引脚SOP(150毫寸).jpg 

 

 

16引脚SOP(150毫寸)

 

16引脚SOP(150毫寸).jpg